Instance Verification Kit (IVK)
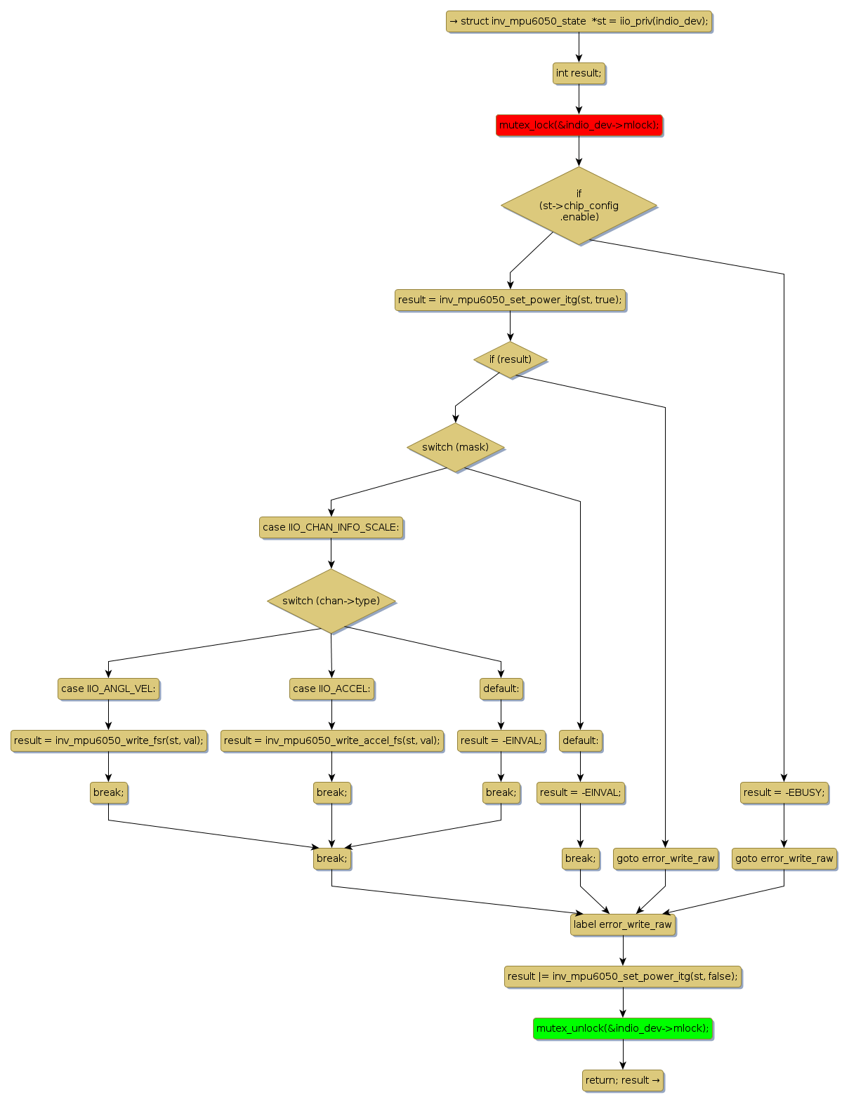
mutex lock @ [9442+30+/linux-3.19-rc1/drivers/iio/imu/inv_mpu6050/inv_mpu_core.c]
Instance Signature: mlock
|
The Matching Pair Graph:
|
|
Function Name
|
Control Flow Graph (CFG)
|
Events Flow Graph (EFG)
|
Source Correspondence
|
|
inv_mpu6050_write_raw
|
|
|
[9218+21+/linux-3.19-rc1/drivers/iio/imu/inv_mpu6050/inv_mpu_core.c]
|